随着技术的不断演进,各种新技术的逐渐引入,移动运营商业务系统呈现多元化并存趋势,基于容器、微服务、X86架构的业务系统同时在线运行,系统互相调用,复杂度大幅增加,传统监控运维工具已经无法满足当前生产保障需求,主要体现在:
1、缺乏业务端到端监控能力,无法有效跨越新老架构实现全链路监控,各个环节无法有效串联,故障定位周期被动延长;
2、业务感知能力偏弱,传统的运维监控主要聚焦底层的服务、系统和设施等,缺乏以业务为中心、基于用户体验的业务端对端监控能力和多维度业务健康度分析的综合能力;
3、业务失败等故障定位较难,历史无法有效追溯,无法根据业务特征去追溯业务办理流程,实现单笔业务的故障精确定位。
基于宝兰德在基础设施软件领域和智能运维领域的深厚技术积累和丰富经验沉淀,以及对运营商业务和痛点的深刻理解,近日,某大型运营商客户选择宝兰德作为合作伙伴来共同解决这些挑战,希望以业务端到端监控分析能力建设为着力点,以标准的应用性能监控管理为驱动,基于多维度指标数据以及多样化的业务视角,全面评估分析业务系统的运行情况,从业务视角出发实现瓶颈的快速精确定位,及时发现解决系统潜在问题,提升业务连续性与用户体验度,全面提升系统故障的事前预防、事中跟踪、事后分析解决的快速处理能力。
宝兰德业务性能管理WebGate BPM是一站式业务端到端性能监控平台,基于大数据和人工智能算法,对交换机流量镜像数据进行报文和Java应用核心底层数据分析,还原业务办理流程,直观展现每一操作步骤的耗时情况,帮助客户迅速发现和定位业务问题根源,提供企业上云前、中、后的全面业务健康度分析能力,保障系统长期稳定运行
宝兰德业务性能管理WebGate BPM首先关注影响用户感知的业务层面指标,快速反映出用户在办理业务过程中出现的各种直接问题现象,再以此下探到具体的应用主机、应用实例、代码堆栈和具体SQL语句;可以有效避免由于多厂家、多中心、多模块共同完成复杂系统而导致的监控孤岛问题,从而更全面、更精准为系统各业务正常办理提供持续保障;同时支持横向扩展、分布式部署,能够根据业务量的增减进行弹性扩展,适应云、容器、微服务环境的部署。
为了更好的保证现场实施效果,我们采用了经过多次测算测试得到的最优组合配置(使用一定数量的TAP交换机进行流量镜像复制,一定数量的物理服务器部署WebGate BPM数据采集模块,一定数量的虚拟机部署数据清洗、数据分析重组、数据存储、前端展示模块)。采集层对原始报文进行IP过滤、数据解密、协议解码、请求响应关联,再通过消息队列发送给数据清洗、分析重组模块进行处理,最后进行持久化存储和前端展现处理。宝兰德业务性能管理方案对业务系统零侵入,业务代码不需要做任何改动,非常易于实施。
业务性能管理平台通过现网流量数据进行分析,全面真实,基于多维性能指标计算的业务健康度,让运维人员实时直观了解所有业务的整体情况。
运维人员还可以关注到各关键业务每小时、每分钟的业务实况。
对于健康度异常的业务,我们可以查看是在哪个操作环节健康度较低,从而导致整个业务健康度异常。
基于业务健康度的直观提示,通过自动构建的业务监控模型,快速发现影响业务的具体异常服务,再结合具体应用实例提供的服务异常信息,精准定位问题所在。对于有异常的服务,可以快速跳转到具体的应用指标或代码堆栈页面,诊断异常原因。
同时,WebGate BPM还提供了服务与服务之间的网络耗时,后续可进一步结合网络性能指标分析具体网络问题。
WebGate BPM支持任意内容的配置、采集、分析、展示,选择任意维度进行多层递进的分析统计,方便用户快速、灵活地逐步锁定需要分析的维度,例如系统、业务、渠道、营业厅、用户标识等运营和运维层面的维度进行量化分析。
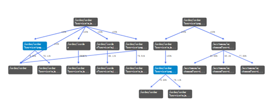
WebGate BPM支持用户级的单笔业务交易过程还原,包括交易过程中每一个操作点发生的端到端服务调用过程拓扑图,在任意节点上均可以查看具体的请求参数、响应耗时、返回状态、以及请求响应包中的所有信息,进行历史问题的回溯分析。
WebGate BPM支持服务路径和应用架构根据数据自动更新,以拓扑图方式直观呈现,形成立体全面的业务监控模型,实现单笔业务调用和整体业务系统架构动态可视化展现。
结合大数据和人工智能技术,实现动态阈值、告警收敛、根因分析、健康度分析等智能场景,确保将最有价值的信息传递到需要的运维人员手中。
宝兰德是业界领先的应用性能管理(APM)和业务性能管理(BPM)解决方案提供商,通过业务性能管理WebGate BPM的实施,以及结合WebGate APM和基础设施监控的强大监控分析能力,该移动运营商增强了端到端业务性能监控能力,提升了问题分析诊断速度和效率,降低了故障发生率,大幅提高了用户满意度,减少了客户运维保障总投入,保障了核心业务系统的稳定运行。
咨询反馈