引言
在人工智能(AI)技术迅猛发展的当下,大语言模型(LLM)展现出了强大的语言理解与生成能力,极大地便利了人们的生活与工作。然而,这些模型也存在一定的局限性,比如知识更新滞后、容易产生“幻觉”等问题。为了解决这些问题,检索增强生成(Retrieval - Augmented Generation,简称RAG)技术应运而生。本文将深入探讨RAG技术的定义、原理、应用场景、优势与挑战。
一、RAG是什么
RAG是一种将信息检索与文本生成相结合的技术,旨在通过引入外部知识库来提升生成模型的效果。它将检索模型和生成模型有机结合,在生成文本之前,先从外部知识库或文档中检索相关信息,再将检索结果融入生成过程,从而生成更符合事实、更精准的答案。简单来说,RAG就像是给AI配备了一个“外挂知识库”,让AI在回答问题时能够先查阅资料,从而摆脱传统模型的“知识遗忘”困境。
二、发展历程
RAG技术自诞生以来,经历了持续的优化与迭代,其发展历程大致可分为以下几个阶段:
2.1 朴素RAG(Naive RAG)
早期的RAG实现相对简单,主要依赖关键词匹配技术,如TF-IDF或BM25算法,从静态数据集中检索相关文档,并将这些文档作为上下文输入到生成模型中。这种方法实现方式简单直接,适用于一些对准确性要求不是极高、需要快速部署的场景,能够快速搭建起基本的检索增强生成系统。但由于单纯基于关键词匹配,缺乏对语义的深入理解,导致生成的回答可能存在碎片化问题,或者无法精准匹配用户需求,回答的准确性和完整性欠佳。
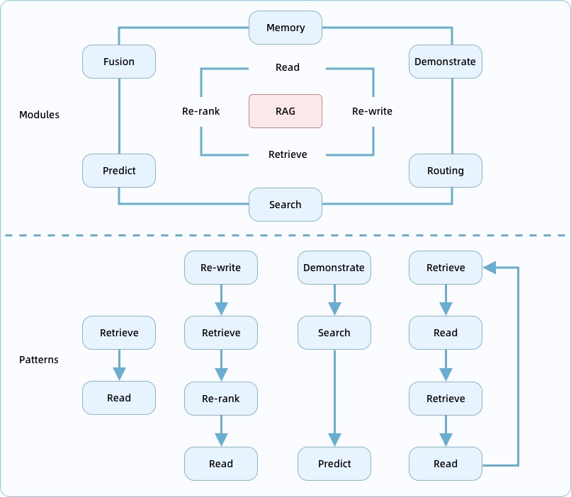
2.2 高级RAG(Advanced RAG)
为了克服朴素RAG的局限性,研究人员引入了语义增强的检索技术,如密集向量搜索(Dense Passage Retrieval,DPR)和神经排序算法,以提升检索的准确性和语义理解能力。高级RAG在检索前后都进行了增强,在检索之前对用户的提问进行了路由、扩展、重写的处理,对于检索到的信息进行重排序、总结、融合等处理,使得对信息收集和处理的效率更高。这种范式在对生成内容精度要求较高的应用场景中表现出色,如个性化推荐系统、学术问答领域等。
2.3 GraphRAG
GraphRAG是RAG技术的一种创新拓展,它引入了图结构来表示知识之间的复杂关系。传统的RAG技术主要基于文本的检索和匹配,而GraphRAG利用图的强大表达能力,能够更好地捕捉实体之间的语义关联和上下文信息。在GraphRAG中,知识被组织成图的形式,节点代表实体(如概念、事件、对象等),边代表实体之间的关系(如因果关系、包含关系、时间顺序关系等)。这种图结构使得系统能够进行更复杂的推理和信息检索。
2.4 模块化RAG(Modular RAG)
模块化RAG将检索和生成管道细分为多个独立的模块,这种模块化设计允许根据不同需求进行灵活配置和优化。它结合了稀疏检索(如传统的关键词匹配)和密集检索(如基于向量的语义检索)方法,根据查询类型的不同,灵活选择最合适的检索方式,以提高检索效率和准确性。同时,它支持与外部API、数据库等多种工具进行集成,拓展了数据来源和处理能力,适用于复杂多领域的任务,如金融分析、法律研究等。
三、原理与架构
3.1 核心原理
RAG技术的核心思想是将生成模型与检索机制相结合,利用外部知识增强模型的生成能力。具体步骤如下:
● 检索:根据输入查询,从外部知识源中检索相关文档或信息片段。这通常涉及将用户查询和知识库中的内容转换为向量,然后计算它们之间的相似度,最终返回与查询最相关的知识片段。
● 生成:将检索到的信息与输入查询结合,输入生成模型,生成最终输出。生成模型通常使用大语言模型,会根据检索到的信息和输入查询,生成连贯且相关的文本。
3.2 系统架构
一个典型的RAG系统架构包括以下几个关键组件:
● 文档存储和索引:用于存储和索引外部知识库的内容,通常使用向量数据库实现。向量数据库能够高效地存储和检索高维向量数据,为快速检索提供支持。
● 嵌入模型:将文本内容转换为向量表示,以便进行相似度搜索。其目标是使得具有相似语义的文字序列对应的向量尽可能接近,而语义不同的文字序列对应的向量尽可能远离。
● 检索引擎:根据用户查询从知识库中检索相关文档或片段。常用的检索方法包括基于关键词匹配的稀疏检索(如BM25)和基于深度学习的密集检索(如DPR、ANCE)。
● 提示生成器:将检索结果和用户查询组合成适合LLM处理的提示。一个好的提示模板应该清晰地定义问题的上下文,适当地组织检索到的相关信息,明确地指导LLM的生成方向,并保持合理的长度和复杂度。
● 大型语言模型:根据提示生成最终响应。大型语言模型接收经过检索增强的提示,并基于这些上下文生成最终的回答。
四、工作流程
RAG技术的工作流程主要包括以下几个步骤:
4.1 数据处理阶段
● 数据收集:收集各种类型的数据源,如文档、数据库、网页等,构建外部知识库。
● 数据预处理:对原始数据进行清洗和处理,包括去除噪声、格式化数据等。然后将处理后的数据转化为检索模型可以使用的格式,例如将文档分割成更小的单元,如句子或段落,以便于检索和处理。
● 向量化:使用嵌入模型将文本块转换为数值向量,并存储在向量数据库中。向量数据库专门设计用来高效地存储和检索高维向量数据,通过数学计算向量之间的距离,能够快速检索出相似度最高的文字序列。
4.2 检索阶段
● 用户输入:用户提出问题或提供查询。
● 向量化查询:将用户的问题用相同的Embedding模型转换为向量,用以检索相关知识分片。
● 检索匹配:通过向量数据库进行一系列高效的数学计算(如余弦相似度、欧氏距离等),检索出语义相似度最高的几个知识分片(Top-k)。
4.3 增强阶段
将检索到的信息与用户查询进行整合,构建成完整的提示。这一步骤通常使用提示工程技术,以确保生成模型能够更好地理解和利用检索到的信息。例如,可以在提示中明确指出问题的上下文、检索到的相关信息等。
4.4 生成阶段
将增强后的提示输入到生成模型中,生成模型根据这些信息生成最终的回答。生成模型会结合检索到的信息和自身的语言理解能力,生成自然、准确、连贯的文本。
五、技术优势
5.1 提高答案准确性
RAG通过从外部知识库中检索相关信息,并将其与语言模型的生成能力结合,可以显著提升生成答案的准确性。在知识密集型任务中,如专业领域的问答系统,RAG能够提供基于真实数据的准确回答,减少“幻觉”现象的发生。
5.2 实时更新知识
传统的大模型在训练完成后,其知识是固定的,无法实时更新。而RAG允许模型通过访问最新的外部知识库,保持输出的时效性和准确性。只需更新知识库,而不需要重新训练整个模型,大大降低了维护成本和时间。
5.3 增强可解释性
RAG能够引用外部知识库中的信息来支持其回答,用户可以追溯答案的来源,从而增加了对模型输出的信任度。这种可验证性是提高用户满意度和接受度的关键因素。
5.4 定制化能力强
RAG允许根据不同领域的特定需求定制知识库,使得模型能够针对特定领域提供更加精准和深入的答案。例如,在医疗、法律、金融等专业领域,可以构建专门的知识库,为用户提供专业的知识和建议。
5.5 适用领域广泛
RAG技术适用于多种场景,如智能问答系统、客服机器人、学术研究辅助、动态内容生产等。它能够为不同行业提供定制化的智能解决方案,提升信息处理效率和用户体验。
六、挑战与解决方案
6.1 检索质量问题
如果检索到的文档与问题不相关,可能会导致生成结果偏离主题。解决方案包括优化检索模型,结合多种检索方法(如混合检索),使用更精确的嵌入模型,以及采用重排序(Reranking)技术对检索结果进行二次排序,以确保检索到的信息与问题的相关性。
6.2 计算开销问题
实时检索和生成过程可能需要更多的计算资源,尤其在处理大规模知识库时,可能会导致响应时间增加。可以使用高效的向量数据库来加速检索过程,预索引知识库、缓存高频查询结果,以减少计算开销,提高系统的响应速度。
6.3 知识库质量问题
知识库的内容质量和完整性直接影响RAG系统的性能。如果知识库中的文档不准确、过时或不完整,可能会导致生成的答案出现错误。因此,需要建立有效的知识库管理机制,定期更新和维护知识库,确保知识库中的信息准确、及时、完整。
6.4 信息融合问题
如何将检索到的信息与生成模型有效结合,避免信息冗余或冲突,是RAG技术面临的一个挑战。可以采用信息压缩、关键信息提取等技术,对检索到的信息进行预处理,去除冗余信息,提取关键信息,以便生成模型更好地利用这些信息。同时,通过优化提示工程,设计合理的提示模板,指导生成模型如何整合检索到的信息。
6.5 复杂查询处理问题
对于一些复杂的查询,如多跳推理问题,单次检索可能无法满足需求。可以采用迭代检索、递归检索等策略,多次检索相关信息,逐步深入挖掘问题的答案。此外,结合知识图谱等技术,利用实体之间的关系进行推理,也可以提高对复杂查询的处理能力。
七、未来发展趋势
7.1 多模态RAG
未来的RAG技术可能会结合图像、音频、视频等多模态信息进行检索和生成。例如,在医疗领域,可以结合医学影像和文本信息,为医生提供更全面的诊断支持;在教育领域,可以结合视频教程和文本资料,为学生提供更加丰富的学习资源。GraphRAG也有望在多模态数据处理方面发挥重要作用,通过构建多模态知识图谱,实现对不同类型数据的整合和推理。
7.2 自适应检索
自适应检索技术将根据生成需求动态调整检索粒度和策略。例如,在处理简单问题时,采用粗粒度的检索方式,快速获取相关信息;在处理复杂问题时,采用细粒度的检索方式,深入挖掘相关信息。这样可以提高检索效率,减少不必要的计算开销。GraphRAG可以利用知识图谱的结构信息,实现更加智能的自适应检索,根据问题的复杂程度和上下文信息,选择最合适的检索策略。
7.3 端到端训练
目前,RAG的检索器和生成器通常是分开训练的。未来,可能会采用端到端的训练方式,联合优化检索器和生成器,使它们能够更好地协同工作,提高整个系统的性能。对于GraphRAG来说,端到端训练可以更好地优化知识图谱的构建、检索和生成过程,提高系统的整体性能和效率。
7.4 个性化生成
结合用户偏好和历史数据,RAG技术可以实现个性化生成。例如,根据用户的兴趣爱好、使用习惯等,为用户提供个性化的回答和建议,提高用户体验。GraphRAG可以通过知识图谱分析用户的偏好和行为模式,为用户提供更加个性化的服务和推荐。
八、宝兰德AI智慧助手内置RAG流程
宝兰德一直致力于将先进的AI技术应用于产品中,以提升产品的性能和用户体验。为了解决大模型在知识更新和准确性方面的问题,我们在AI智慧助手中内置了RAG流程,通过该流程的引入:
● 提升回答准确性:通过引入外部知识库,产品能够提供更加准确、详细的回答,减少了“幻觉”现象的发生,提高了用户对产品的信任度。在处理一些专业领域的问题时,RAG模块能够从知识库中检索到相关的专业知识,为用户提供准确的答案。
● 实时更新知识:可以随时更新知识库,确保产品能够提供最新的信息和知识。例如,在新闻资讯类产品中,能够及时获取最新的新闻事件,为用户提供实时的新闻报道。我们会定期对知识库进行更新和维护,确保知识的时效性和准确性。
● 增强用户体验:能够根据用户的问题,快速检索相关信息并生成自然、流畅的回答,提高了用户与产品的交互体验。同时,支持多轮对话,能够更好地理解用户的意图,提供更加个性化的服务。
后续我们将继续优化RAG模块的性能,不断提升检索效率和生成质量。同时,积极探索GraphRAG等先进技术在产品中的应用,进一步提升产品在复杂问题处理和推理方面的能力。
九、结论
RAG技术作为一种结合了检索和生成的创新技术,为解决大模型的局限性提供了有效的解决方案。通过引入外部知识库,显著提高了生成内容的准确性、时效性和可解释性,具有广泛的应用前景。GraphRAG作为RAG的高级演进形式,进一步增强了生成式AI在复杂信息检索和生成任务中的表现,为AI技术的发展带来了新的突破。我们也将持续投入研发,不断优化和拓展RAG模块的功能,引入GraphRAG等先进技术,为用户提供更加优质的产品和服务。
咨询反馈